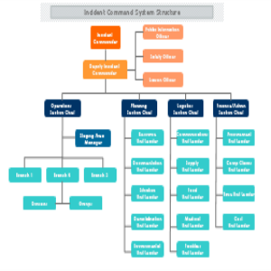
Chain of Command Templates

Download Emergency Chain of command templates to manage the hierarchical structure of your organization and assign responsibilities to their members in time of an emergency. In MyDraw you can design your charts and tables with the use of automatic layouts, rich text formatting, and shape libraries all categorized by their field of purpose. You can also quickly edit the ready-made templates. Create a professional Chain of command templates, charts, and tables in a matter of minutes in MyDraw with a few drags and drops.

Emergency Evacuation Plans |Fire Scene Reconstruction |Emergency Response Documents | Emergency Responsibility Assignment | How to create Evacuation Plan Diagrams